细说自动化运维的前世今生
发布时间:2018-02-12 浏览:478打印字号:大中小
单块架构
应用软件发展早期,系统规模一般很小,特点是应用功能集中、代码和数据中心化,表现为一个软件发布包,集中部署,各模块运行在同一个进程的应用程序。此时一般几台机器就可以完成全部应用软件功能。
以Web应用程序为例,在Web应用程序开发的早期,由于受到面向过程的思维及设计方式的影响,所有的逻辑代码并没有明显的区分,因此代码之间的调用相互交错,错综复杂。譬如,我们早期使用的ASP、JSP以及PHP,都是将所有的页面逻辑、业务逻辑以及数据库访问逻辑放在一起,这是我们通常提到的单块架构。
在这种架构下,所需的机器数量很小,完全的scale-up模式,据说IBM九游网在上世纪50年代曾经宣称, 全世界只需要5台计算机就够了!
多层架构
为了解决单块架构扩展性差的问题,同时解决代码集中带来的并行开发测试困难等问题,逐步出现了多层架构,把表示层、业务逻辑层、数据访问层适当分离,分别打包部署。如通过实现Model-View-Controller的模式将数据、业务、展现进行分离。还有一种RPC架构,通过远程过程调用实现应用架构分离。
此时每层都独立打包,独立部署于容器和单独的服务器中,应用结构更加复杂但也更加清晰,当然所需的服务器数量就进一步增加了。
服务化架构
多层架构尽管大幅提升了应用的扩展性,但是随着软件和系统规模的不断扩大,垂直应用越来越多,应用之间交互不可避免,此时层间应用接口变得越来越庞大,最终会变得难以管理。通过将核心业务抽取出来,作为独立的服务,逐渐形成稳定的服务中心,使前端应用能更快速地相应多变的市场需求,也使不同服务的独立扩展成为可能。
在这种模式下,可以按服务进一步拆分部署,应用可以扩展到更多的机器和容器上。
分布式云化架构
随着业务不断发展,硬件成本的下降,基于X86架构的廉价硬件+分布式软件的模式日趋成熟,得到了大规模应用,分布式服务框架逐渐替代传统的服务化架构,解决了传统服务化的弊端,例如企业集成总线ESB是实体总线,性能线性扩展能力有限,硬件负载均衡器的压力越来越大,不断扩容导致硬件成本增加,随着业务规模的不断增长,传统的数据库、配置中心等逐渐成为单点瓶颈。当然应用也彻底变为了scale-out架构,导致机器和容器数量大幅上升。
微服务架构
微服务架构是对上面分布式云化架构的拓展、服务化的进一步延伸,通过对服务进一步细化,形成微服务,运行于单独的容器平台,可实现云的弹性和敏捷,如弹性伸缩、线上线下一致的环境、提升自动化运维能力等。
别着急,下面再允许我介绍下自动化运维的内容,究竟包含哪些内容?
1、硬件和网络的自动管理
2、云化、虚拟机的自动管理3、操作系统和软件的自动化安装、配置
4、常规任务(健康检查、安全加固和检查、备份、清理、数据管理、弹性伸缩等)
5、手工任务(容灾切换、应急操作、应用部署和起停……)
6、监控
7、问题诊断
8、可视化
其中1、2、3主要是传统IaaS层关注的工作内容,重点是计算、存储、网络的自动化管理,4到8主要是PaaS层关注的工作内容,IaaS层和PaaS层相互结合,共同完成自动化运维。
好了,终于到正题了,自动化运维前世今生来了…..
1、史前时代:此时系统规模很小,一般几台,不超过几十台,此时一般通过手工单台登录即可满足运维要求。2、中世纪时代(集中管理阶段):系统规模有了较大扩展,从几十台到上百台,此时再通过手工方式已经无法进行,于是出现了各种Shell脚本,通过脚本实现相关的运维,脚本仅仅是针对特定的场景,难以实现全流程的自动化。
3、中世纪拓展(集中管理的进阶):为了方便管理以及可视化,出现了各类商用或开源工具软件实现自动化运维,如HP Openview、puppet、SaltStack、Chef等等,做为脚本方式的提升。
4、新时代:系统规模进一步扩大,从上百台演进到上千上万台,以前的方式由于存在弊端,如缺乏统一的CMDB或太简单、不支持复杂环境、缺乏友好的可视化界面等,难以满足要求,此时又出现了几个分枝:
分枝一:从底向上的云平台方案:通过云管理平台实现计算、网络、存储的IaaS层自动化管理,同步建立软件PaaS层自动管理,最终实现融合。
分枝二:从上向下的云平台方案:通过上层PaaS层自动化管理,逐步向下探索,如容器等。
新生代自动化运维初探
下面重点介绍几个自动化运维工具或平台:
Openstack
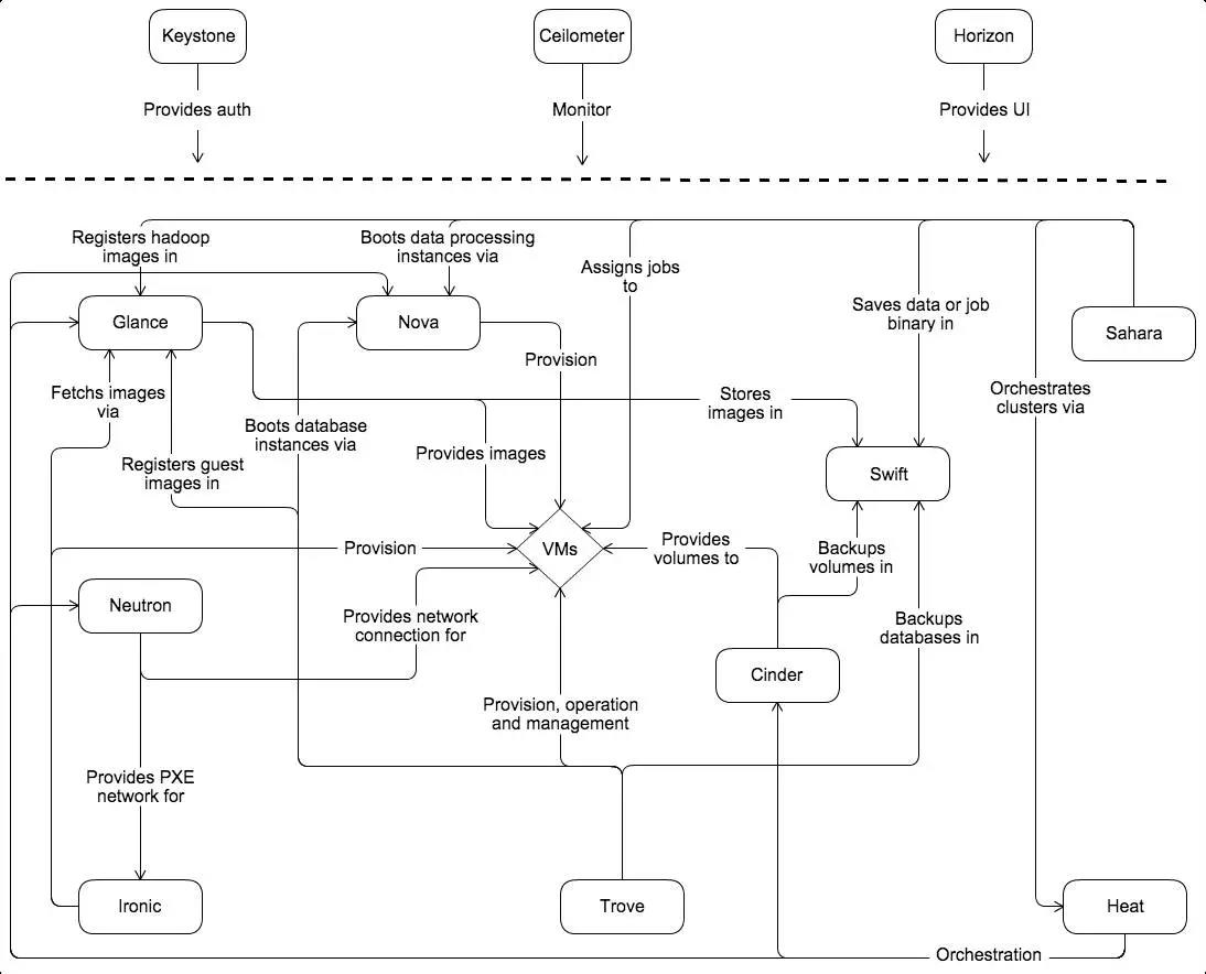
Openstack是IaaS层目前最活跃的一个开源的云计算 IaaS 平台,即云操作系统,类似于AWS(亚马逊的云服务),通过各种开源组件实现了不同功能,目前大部分云管理平台均基于Openstack实现计算、网络、存储的统一管理,Openstack支持如下功能组件:
计算服务(Nova):按需提供计算资源,创建和管理批量虚拟机 ,动态虚拟机管理:创建、重启、调整大小、迁移等。
对象存储服务(Swift):基于普通硬件的大规模存储,无中心节点,分布式存储、水平扩展,同时多数据备份,保证安全,通过API接口对外访问。
块存储服务(Cinder):为虚拟机提供云硬盘。
网络服务(Neutron):为虚拟机提供网络访问能力。
编排服务(Heat):提供自动化部署及管理服务。
数据库服务(Trove):提供数据库管理服务。
认证服务(Keystone):提供身份认证机制服务。
镜像服务(Glance):提供虚拟机镜像存储服务。
监控服务(Ceilometer):提供计量与监控服务。
Dashboard(Horizon):自服务、权限、图形化界面。
Openstack尽管对IaaS层的自动化管理比较强大,但仍然需要注意如下几点:
1、Openstack版本众多,如何选择是一个难题。
例如存在社区版、发行版、商业九游网定制版本等,如何选择是一个难题,而且Openstack每半年一个稳定版本,演进很快。一般认为对Openstack项目中的开源代码进行修改定制是个不错的主意,但这从长期角度来看不一定优质。“定制云”很可能需要付出高昂的代价,不仅投资巨大、成本高昂,企业用户还将被迫面对一大堆后续的管理及维护开销,并被绑定在单一供应商或版本身上。
建议企业如果有很强的技术能力的话,可以根据自己的需求做定制,但需要把握好和社区发展的关系。 一般来说,需要根据自己的需求,选择合适的版本,尽量不改变社区版本,定制化需求尽量在外围进行改动。如果采用了厂商的版本,实际上也是某种绑定,可能离社区越来越远。
2、需要慎重选择相关组件合功能
由于Openstack理念是分布式、最终一致性,因此所有的原始功能组件都是基于这一设计,企业用户考虑采纳Openstack之前,必须对企业业务应用进行分析:应用程序是否有可扩展性和弹性伸缩的要求? 应用程序是否可以接受最终一致性? 应用程序是否无状态化? 应用程序的性能要求?应用程序的可靠性要求? 应用程序的安全要求? 应用程序的容灾备份需求? 不同的要求决定了Openstack不同的计算、存储、网络等模块设计。
3、Openstack对PaaS层和物理机管理较弱,需借助其他工具实现
Openstack已经能够支持很多的IaaS自动化运维和部分PaaS自动化运维任务,但不能满足全部,如批量运维、深入监控、软件管理等功能缺少,特别是对物理机运维较弱,一般需要结合其他PaaS层管理进一步完善自动化运维体系。
SaltStack+定制
PaaS层自动化运维工具就太多了,例如监控就有Nagios、Ganglia、Zabbix等,运维工具则有Puppet、Chef、SaltStack、Ansible等,不同企业根据企业自身开发实力、结合配置管理工具的资源丰富程度、依赖复杂程度考虑,会有不同的选择。通过对运维工具本身的研究,结合运维人员的运维经验和评估企业未来的规模,下面以开源SaltStack+定制实现的方案进行介绍。
SaltStack是继 Puppet、Chef 之后新出现的S配置管理及远程执行工具,与 Puppet 相比,SaltStack较为轻量;不像 Puppet有一套自己的 DSL 用来写配置,SaltStack 使用 YAML 作为配置文件格式,相对简单,同时也便于动态生成;此外,SaltStack 在远程执行命令时的速度快,由于使用了ZeroMQ,这个下发过程可以并行执行,速度比Ansible的无agent ssh通信快得多,是一个分布式远程执行系统,用来在远程节点(可以是单个节点,也可以是任意规则挑选出来的节点)上执行命令和查询数据。
从部署结构上看,SaltStack的在部署上可以分为master和minion两个部分,其中master相当于统领所有机器的总管,而minion则是部署在被管理机器上面的agent进程,master通过网络将配置管理相关的操作下发到minion,由minion在对应机器的本地执行。典型的部署例子如下图所示:
在现实生产环境中,大批量的用户创建需求,文件上传需求、配置变更需求、软件升级需求占用了维护人员大量的时间,引入SaltStack后,该工具的远程执行和配置管理可以解决该问题,真正实现批量化和自动化,满足海量运维的需求。
容器
有了Openstack和SaltStack为代表的的PaaS层自动化工具还不够,针对应用自动化运维场景,如弹性伸缩、DevOps(开发运维一体化、开发测试一致的环境、自动资源调度、应用日志统一管控、应用服务的编排、微服务管理等),此时出现了容器技术,容器技术实现有很多种,但最流行的是Docker。
传统容器技术相较虚拟机优势不是特别大。Docker能够流行一大重要因此就是它的创新–Docker镜像。Docker构建了一整套构建、发布、运行体系:容器(Container)、仓库(Repository)、镜像(Images)。传统容器只解决了容器运行(run)的问题。而Docker定义了一套容器构建(build)分发(ship)的标准,使应用管理非常便捷,尤其适合微服务管理。
注意容器对应用有特定的要求,并不是所有应用都适合,例如需要无状态化、镜像文件不能太大等。
自动化运维需要注意的几点:
一般的自动化运维工具均缺乏良好的可视化界面,需要进行结合定制开发。良好的界面可以更易于在企业内部推广自动化运维。
自动化运维工具众多,各有所长,应结合熟悉程度、技术特点进行针对性选择。
多层的自动化管理工具,多头的配置管理是个难题,建议考虑定制化,设计统一的CMDB,做到一点配置,多点更新。
(原文来自运维派)
- 1简约至美!九游(中国)一站式服务官方网站倾力打造《锐驰官网》 荣获2018IAI设计优胜奖
- 2中纪委监察部官网2018新版上线 九游(中国)一站式服务官方网站设计增色彩
- 3九游(中国)一站式服务官方网站•新春大拜年
- 4关于新麒麟抄袭九游(中国)一站式服务官方网站官网的声明
- 5不忘初心,感恩前行 九游(中国)一站式服务官方网站新年迁新居
- 6华星钢构携手九游(中国)一站式服务官方网站 高端网站隆重亮相
- 7中储粮签约九游(中国)一站式服务官方网站 粮食巨头拥抱互联网
- 8九游(中国)一站式服务官方网站签约方正 塑造集团互联网品牌形象
- 9国美再次携手九游(中国)一站式服务官方网站 创新升级品牌官网
- 10九游(中国)一站式服务官方网站协办第二届互联网大会 助力工程建设行业互联网+
- 1九游(中国)一站式服务官方网站携手飞鹤乳业 打造千万中国妈妈的育儿私享平台
- 2猴子请来的救兵——九游(中国)一站式服务官方网站
- 3中纪委监察部官网2018新版上线 九游(中国)一站式服务官方网站设计增色彩
- 4九游(中国)一站式服务官方网站助力SOHO3Q项目成功上线
- 5九游(中国)一站式服务官方网站助力中科曙光,共绘科技新篇章
- 6九游(中国)一站式服务官方网站二度携手泸州老窖,打造品牌宣传互联网建设闭环!
- 7九游(中国)一站式服务官方网站诚贺复星集团全新官网正式上线运营
- 8九游(中国)一站式服务官方网站签约香驰控股,构建全新品牌新体验
- 9中粮再度携手九游(中国)一站式服务官方网站 集团内网注入新活力
- 10政府创新看国家级新区横琴


